产品展示

首页>> 产品展示

电化学式气体传感器 参考电路

双电极电化学传感器应用电路
Dual electrode electrochemical sensor application circuit

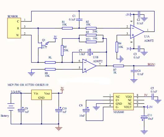
三电极电化学传感器应用电路(零偏压)
Three electrode electrochemical sensor application circuit(zero bias)

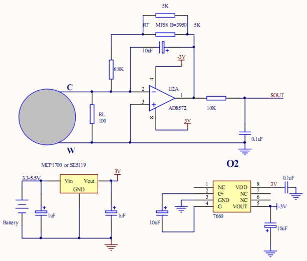
电化学氧气气体传感器(0~25%)
Electrochemical oxygen gas sensor(0~25%)


 

版权所有:Weihua Technology (Tianjin) Co., Ltd
电话:13072011550 传真:+86-022-24816071